|
|
|
專題-百合科糙莖鐵砲百合-龜山島上的野百合
(這篇文章已經被閱讀了 8165 次) 時間:2003/03/30 01:11pm 來源:burt
此主題相關圖片如下:


按此查看圖片詳細資料
[這篇文章最後由擬少華在 2007/12/21 04:00am 第 2 次編輯]
龜山島上很多的植物臺灣也都有, 不過,四處可見的野百合, 見了還是讓人有一種感動的幸福溫暖。
| Aku |
發表於: 2003/03/30 06:45pm
|
這棵不是一般的台灣百合 是粗莖麝香百合 (或稱糙莖鐵炮百合) Lilium longiflorum var. scabrum |
頂部 |
| burt |
發表於: 2003/03/30 09:51pm
|
喔!原來是別種的百合… 請問一下,他們之間的差別是在哪邊呢? 也就是說, 在野外看到的時候, 要怎麼才能分辨出他們的不同來? |
頂部 |
| Aku |
發表於: 2003/03/30 10:30pm
|
| 唯一明顯的區別點是葉子比較寬. |
頂部 |
| Tony |
發表於: 2003/03/30 11:34pm
|
當初再莒光服役時,這個季節也是野百合探頭綻放的時節............. 小柏真好可以去龜山島玩...........或是工作吧? |
頂部 |
| Aku |
發表於: 2003/03/31 11:40pm
|
holy 兄說 [細葉是寬葉的突變種] 基本上是對的 我要說明的是台灣百合與鐵砲百合係[同種] 台灣百合的學名是Lilium longiflorum var. formosanum 糙莖鐵砲百合的學名是Lilium longiflorum var. scabrum 兩者同為鐵砲百合的變種
但兩者在棲地與生殖上已有差異 糙莖鐵砲百合僅分布於北部與東部海岸地區而台灣百合主要分布於山區,兩者花期也有差異[但有少數重疊] 糙莖鐵砲百合為自交不親合性, 但台灣百合是自交親合的, 所以也可視為是兩個獨立種 但兩者雜交成功率很高,所以也可以說視同種
目前認為台灣百合是由鐵砲百合(產日本琉球)分化而來, 鐵砲百合向南擴張形成糙莖鐵砲百合,再由東向西擴張產生台灣百合.
而寬葉的就該稱為糙莖鐵砲百合
詳情可參考: 溫佳思、 蕭如英 1999. 臺灣百合之同功脢遺傳分化。 中國園藝 45:168-179。
溫佳思、 蕭如英 1999. 應用同功脢與逢機擴大多型性核醣核酸及形態研究糙莖鐵炮百合與台灣百合之分類地位。 中國園藝 45:293-302。
溫佳思、 蕭如英 1999. 糙莖鐵炮百合之同功脢遺傳分化。 林業研究季刊 21:49-60。
http://www.nmns.edu.tw/New/PubLib/NewsLetter/132/05.html
|
頂部 |
| PPeter |
發表於: 2003/04/04 02:17am
|
好棒喔
我又知道 一樣資訊 |
頂部 |
| 家在內茅埔 |
發表於: 2003/04/17 09:48am
|
各位前輩的追根究底的精神真是讓人欽佩 |
頂部 |
| Aku |
發表於: 2003/04/18 02:03pm
|
不同的論文不同的看法 小葉臺灣百合L. formosanum var. microphyllum 原本是指北部一個葉子非常細的族群
有研究認為高山與平地的有所分化, 而高山的植株小而葉子細 所以將之處理為 L. formosanum . var. microphyllum 平地的為L. formosanum var. formosanum
對於這樣的分類處理我比較不贊同
|
頂部 |
| Aku |
發表於: 2003/04/18 02:05pm
|
| 還有, 這一棵真的是糙莖鐵砲百合 |
頂部 |
| holy |
發表於: 2003/04/18 11:39pm
|
更正一下吧!! 台灣百合的學名因該不是Lilium formosanum var. formosanum 因該是Lilium formosanum 這樣啦!!我有點暈了 其實我要說的是她跟鐵砲已被劃分出來了 而且它有著和鐵砲一般的身影 而小葉子的只是他的一種變種罷了 故不一定可以從他的葉子去區分他和鐵砲 而且分不也並不太是高山為細葉的平地為寬葉的 就我的走訪觀察,Lilium formosanum主要是分布在台灣北部(從東北角到林口) 而細葉子的則分布在中南部和各高山(合歡山) 這是我實地走訪的觀察啦!但我看過一篇文章它是說細葉的分部狹隘,只有北部的一小區域 但在太魯閣布洛灣,雙流溪,墾丁和合歡山,玉山的的確都是細小葉的阿?? 而且就他的變種名我就看過超多種的如:Liliaceae Lilium formosanum var. philippensis ~~墾丁的 Liliaceae Lilium formosanum var.pricei~~??還有之前那個小葉的.. 我覺得很好奇ㄛ~~為什麼你會這麼肯定照片上就是鐵砲阿 因為我覺得他是台灣百合阿..因為它隱約看的出來它有那幾條紅色的邊阿 雖然我沒有親自去龜山島所以不枝到他是否為台灣百合,但我好像記的之前看過龜山島的台灣百合照 還有問你一個我很不解的問題ㄛ.. 我看過文章指出鐵砲是繼台灣百合之後分部最廣的(台灣),但我除了在很多家裡盆栽看過外幾乎沒在野外看過,或許是我的件是太窄了吧! 那鐵砲大多都分布在哪勒??
|
頂部 |
| Aku |
發表於: 2003/04/19 07:23am
|
我要更正之前說的, 高山的叫台灣小葉百合 Lilium formosanum Wallace var. price Wood 而不是小葉臺灣百合L. formosanum var. microphyllum L. formosanum var. microphyllum 是採自宜蘭壯圍
這是論文資料
研究生: 王靜雯 Wang, ching-wen 論文名稱: 台灣百合 (Lilium formosanum Wall.) 之分類學研究 論文名稱: Taxonamic Studies on Lilium formosanum Wall.in Taiwan 指導教授: 鄭武燦 wu-tsang cheng 學位類別: 碩士 校院名稱: 國立台灣大學 系所名稱: 植物學系 學號: R84226002 學年度: 85 語文別: 中文 論文頁數: 52 關鍵字: 台灣百合 lily 分類 taxonomy 去氧核糖核酸 RFLP - PCR
[摘要] 採集8個台灣百合族群 (霧社、盧山、翠峰、大禹嶺、雲海、天池、 界碑、觀霧),海拔分別自750至2880公尺不等,分別測量其20項形態特徵 。挖取的鱗莖栽植於台大植物系溫室,於次年成長後,採葉部以5 種引子 (primer) 進行限制酵素片段長度多型性 - 聚合酵素鍊索反應 (RFLP - PCR) 分析其去氧核糖核酸。將外部形態特徵和去氧核糖核酸結果做 數值分析。去氧核糖核酸的分析中,使用不同的引子將產生不同的分群結 果。外部形態的分析中,使用營養器官的5項形態特徵加上葉密度及葉長 寬比的結果,則可以將海拔 1000 公尺的霧社族群和其它海拔在 1000 公 尺以下的7個族群分成兩個群集,與鄭於 1982 年的研究結果相符合,顯 示霧社族群與其它海拔在1000公尺以上的族群,在形態與遺傳上都有明顯 的差異,對應於採自玉山的台灣百合,屬變種台灣小葉百合 ( Lilium formosanum Wallace var. price Wood);而霧社族群則為台灣百合 |
頂部 |
| Aku |
發表於: 2003/04/19 07:30am
此主題相關圖片如下:


按此查看圖片詳細資料
|
溫佳思, 蕭如英 發表於 中國園藝 45(3): 293-302, 1999. 認為台灣百合是鐵砲的變種 |
頂部 |
| Aku |
發表於: 2003/04/19 07:33am
此主題相關圖片如下:


按此查看圖片詳細資料
|
| 由RAPD歸群圖可發現台灣百合被包含在糙莖鐵砲百合裡面 |
頂部 |
| Aku |
發表於: 2003/04/19 07:35am
此主題相關圖片如下:


按此查看圖片詳細資料
|
| 同工酵素 九棚的糙莖鐵砲混在台百合裡面 |
頂部 |
| Aku |
發表於: 2003/04/19 07:36am
此主題相關圖片如下:


按此查看圖片詳細資料
|
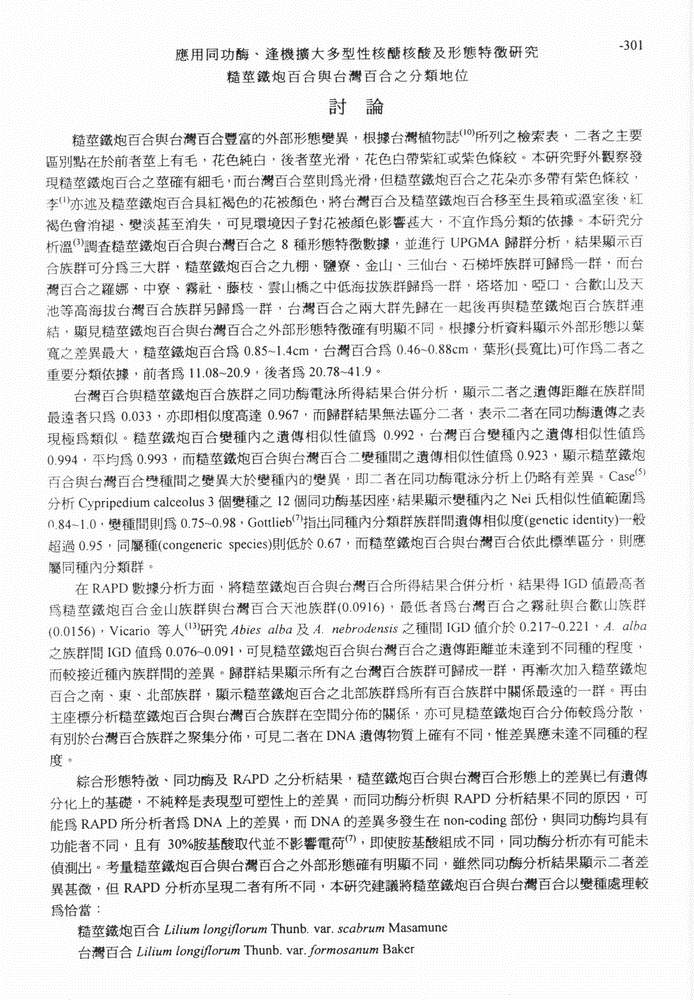
| 討論 |
頂部 |
| Aku |
發表於: 2003/04/19 07:45am
|
還有兩篇值得看的論文
1.李文立。1997。臺灣原生鐵炮百合及臺灣百合形態調查與RAPD多形性分析。國立臺灣大學園藝學研究所博士論文。 2.蔡佩芬。2000。台灣百合與糙莖鐵炮百合之遺傳變異與環境適應性的探討。國立中興大學植物學研究所碩士論文。
蔡佩芬的論文說明了鐵砲與台灣主要差異在葉子寬度
這兩篇論文的RAPD的樹狀圖也顯示有鐵砲與台灣有少數相混雜的情形
|
頂部 |
| Aku |
發表於: 2003/04/19 11:00pm
|
| 李文立(1997)調查本省原生百合包20個族群及5個栽培品種的11項外部形態特性,顯示在株高、葉長、葉寬、花藥長度及花藥寬度等性狀在族群間或族群內的變異性大,而各族群間在花朵、花絲長與子房長度等項的變異較小。就這兩種百合而言,葉片寬度以台灣百合較窄、其葉長寬平均比值為26.2 ±5.97,鐵砲百合為10.34 ±1.64。花朵寬度以台灣百合較狹小,子房長度則以台灣百合的長度較長,種子厚度則以鐵砲百合較厚,開花期以鐵砲百合較早。可以作為兩種的主要區別特徵。尚述及鐵砲百合亦有紅褐色的花被顏色,將台灣百合與鐵砲百合移至生長箱或溫室後,紅褐色會消退、變淡甚至消失,故花被顏色受環境影響大而不宜作為分類依據。 |
頂部 |
| Aku |
發表於: 2003/04/19 11:33pm
此主題相關圖片如下:


按此查看圖片詳細資料
|
| 蔡佩芬 2000 形態的資料 |
頂部 |
| Aku |
發表於: 2003/04/22 08:15pm
此主題相關圖片如下:


按此查看圖片詳細資料
|
李文立 1997 page 26 |
頂部 |
| Aku |
發表於: 2003/04/22 08:17pm
此主題相關圖片如下:


按此查看圖片詳細資料
|
page 27 說明鐵砲也有紅紋 |
頂部 |
| Aku |
發表於: 2003/04/22 08:18pm
此主題相關圖片如下:


按此查看圖片詳細資料
|
| page 28 |
頂部 |
| Aku |
發表於: 2003/04/22 08:19pm
此主題相關圖片如下:


按此查看圖片詳細資料
|
page 29
|
頂部 |
| Aku |
發表於: 2003/04/24 12:11pm
此主題相關圖片如下:


按此查看圖片詳細資料
|
| 李文立 page 22 樣本採集地點 |
頂部 |
| Aku |
發表於: 2003/04/24 12:13pm
此主題相關圖片如下:


按此查看圖片詳細資料
|
Page 59 RAPD 歸群樹狀圖A |
頂部 |
| Aku |
發表於: 2003/04/24 12:14pm
此主題相關圖片如下:


按此查看圖片詳細資料
|
Page 60 RAPD 歸群樹狀圖B |
頂部 |
| Aku |
發表於: 2003/04/24 12:16pm
此主題相關圖片如下:


按此查看圖片詳細資料
|
蔡佩芬 2000 Page 30 RAPD分析 |
頂部 |
| Aku |
發表於: 2003/04/24 12:19pm
此主題相關圖片如下:


按此查看圖片詳細資料
|
蔡佩芬 2000 Page 31 RAPD歸群圖 (我改為藍色的字是糙莖鐵砲) |
頂部 |
| Aku |
發表於: 2003/04/24 12:43pm
此主題相關圖片如下:


按此查看圖片詳細資料
|
石梯坪的糙莖鐵砲 也有紅紋
|
頂部 |
| Aku |
發表於: 2003/04/24 12:44pm
此主題相關圖片如下:


按此查看圖片詳細資料
|
石梯坪 的花苞 是屏科大農園系 金石文 老師種的
|
頂部 |
| 野生 |
發表於: 2003/04/24 05:24pm
此主題相關圖片如下:


按此查看圖片詳細資料
|
重貼 金針山超大野百合!sorry照的不好
老闆說有99朵花苞(去年台東拍的)有上報
我只知是山採的,不知是那種百合? |
頂部 |
| Aku |
發表於: 2003/04/25 09:00am
|
下面引用由野生在 2003/04/24 05:24pm 發表的內容: 重貼 金針山超大野百合!sorry照的不好 老闆說有99朵花苞(去年台東拍的)有上報 我只知是山採的,不知是那種百合?
|
|
好神奇 應該是台灣百合 [綴化] 而成的。
|
頂部 |
| 小v |
發表於: 2004/04/18 05:07pm
|
糙莖鐵砲百合為自交不親合性, 但台灣百合是自交親合的.......嗯..... 因為我是國中生不太懂什麼是[自交不親合性]和[自交親合]... 你們可以告訴我嗎?...... |
頂部 |
| carnosa |
發表於: 2004/04/18 08:38pm
|
| 佩服Aku大大,有您的百分之一就夠了!! |
頂部 |
|
|